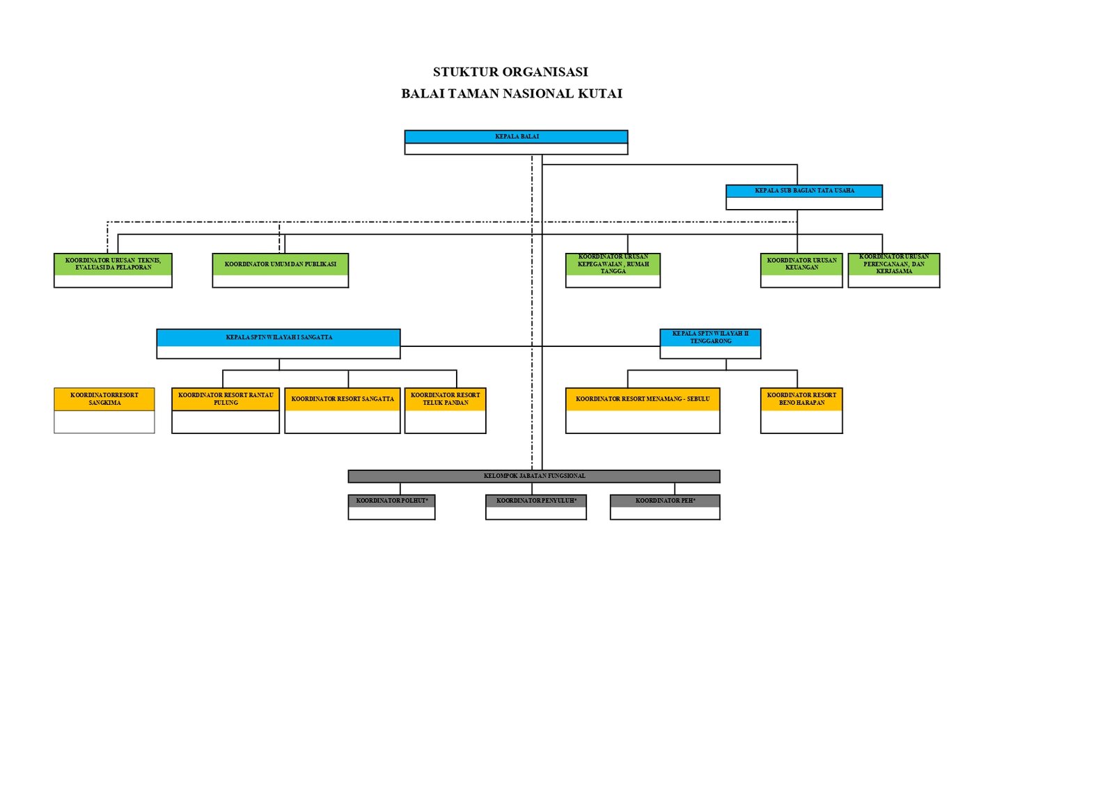
Struktur Organisasi Balai TN Kutai

Tim pengelola dan konservasi Taman Nasional Kutai yang berdedikasi untuk melestarikan keanekaragaman hayati Kalimantan Timur

92

Total Pegawai

3

Unit Kerja

8

Jabatan Fungsional

Bagan Struktur Organisasi

Struktur lengkap organisasi Balai Taman Nasional Kutai

Update terakhir: 2024

Bagan Struktur Organisasi

Struktur Organisasi TN Kutai

Kepemimpinan

Tim pimpinan yang memimpin pengelolaan Taman Nasional Kutai

Pimpinan
Syaiful Bahri,S.Hut.,M.Sc.

Kepala Balai

Balai Taman Nasional Kutai

Tanggung Jawab:
  • Penanggung jawab utama pengelolaan kawasan
  • Penetapan kebijakan dan strategi konservasi
  • Koordinasi dengan stakeholders
  • Pengawasan pelaksanaan program
Pimpinan
Kristina Nainggolan, S.Hut.,M.P.

Kepala Sub Bagian Tata Usaha

Balai Taman Nasional Kutai

Tanggung Jawab:
  • Pengelolaan administrasi dan keuangan
  • Pengembangan SDM dan kelembagaan
  • Pengelolaan aset dan logistik
  • Pelayanan umum dan keprotokoleran
Pimpinan
Boedi Isnaini, S.Hut.,M.Ling.

Kepala SPTN Wilayah I

SPTN Wilayah I Sangatta

Tanggung Jawab:
  • Pengelolaan kawasan wilayah Sangatta
  • Pengawasan kegiatan konservasi
  • Koordinasi dengan masyarakat lokal
  • Pengembangan ekowisata
Pimpinan
Suwarto,S.Hut.,MP.

Kepala SPTN Wilayah II

SPTN Wilayah II Tenggarong

Tanggung Jawab:
  • Pengelolaan kawasan wilayah Tenggarong
  • Pengendalian kebakaran hutan
  • Penelitian dan monitoring
  • Pemberdayaan masyarakat

Jabatan Fungsional

Detail jumlah pegawai berdasarkan jenis jabatan fungsional

Polisi Kehutanan
28 Pegawai

Bertugas menjaga keamanan kawasan dari gangguan dan pelanggaran

Pengendali Ekosistem Hutan
29 Pegawai

Mengelola dan memantau kondisi ekosistem hutan

Jabatan Struktural
4 Pegawai

Posisi pimpinan dan manajerial di unit kerja

Fungsional Administrasi
5 Pegawai

Mengelola administrasi, keuangan, dan pelaporan

Penyuluh Kehutanan
4 Pegawai

Melakukan penyuluhan dan pemberdayaan masyarakat

Manggala Agni
7 Pegawai

Tim pemadam kebakaran hutan dan lahan

Pelaksana Umum
9 Pegawai

Melaksanakan tugas teknis operasional di lapangan

P3KPW (Teknis)
6 Pegawai

Staf teknis pengendalian dan pengawasan wilayah

Distribusi Pegawai per Unit

Rincian jumlah pegawai di setiap unit kerja berdasarkan jabatan

Jabatan Balai TN Kutai SPTN Wilayah I SPTN Wilayah II Total Persentase
Jabatan Struktural 2 1 1 4
4.3%
Polisi Kehutanan 0 13 15 28
30.4%
Pengendali Ekosistem Hutan 2 16 11 29
31.5%
Penyuluh 0 3 1 4
4.3%
Fungsional Administrasi 5 0 0 5
5.4%
Manggala Agni 0 3 4 7
7.6%
Pelaksana/Fungsional Umum 5 4 0 9
9.8%
P3KPW 0 3 3 6
6.5%
TOTAL 14 43 35 92 100%

Fungsi & Tugas

Peran dan tanggung jawab masing-masing unit organisasi

Kepala Balai

Bertanggung jawab atas pengelolaan keseluruhan kawasan Taman Nasional Kutai

Sub Bagian Tata Usaha

Mengelola administrasi, keuangan, SDM, dan logistik

SPTN Wilayah I

Pengelolaan kawasan di wilayah Sangatta dan sekitarnya

SPTN Wilayah II

Pengelolaan kawasan di wilayah Tenggarong dan sekitarnya

Pelajari Profil Kawasan Kami

Temukan informasi lengkap tentang Taman Nasional Kutai, sejarah, dan keunikan kawasan konservasi terbesar di Kalimantan Timur.